Чтение онлайн

на главную - закладки

Жанры

Программирование на Java

Вязовик Н.А.

Шрифт:

Метод должен делегировать обработку исключительной ситуации вызвавшему его коду. Для этого в сигнатуре метода применяется ключевое слово throws, после которого должны быть перечислены через запятую все исключительные ситуации, которые может вызывать данный метод. То есть приведенный выше пример должен быть приведен к следующему виду:

...

public int calculate(int theValue)

throws Exception {

if( theValue < 0) {

throw new Exception(

"Some descriptive info");

}

}

...

Таким образом, создание исключительной ситуации в программе выполняется с помощью оператора throw с аргументом, значение которого может быть приведено к типу Throwable.

В некоторых случаях после обработки исключительной ситуации может возникнуть необходимость передать информацию о ней в вызывающий код.

В этом случае ошибка появляется вторично.

Например:

... try {

...

}

catch(IOException ex) {

... // Обработка исключительной ситуации ...

// Повторное возбуждение исключительной

// ситуации throw ex;

}

Рассмотрим еще один случай.

Предположим, что оператор throw применяется внутри конструкции try-catch.

try {

...

throw new IOException;

...

}

catch(Exception e) {

...

}

В этом случае исключение, возбужденное в блоке try, не будет передано для обработки на более высокий уровень иерархии, а обработается в пределах блока try-catch, так как здесь содержится оператор, который может это исключение перехватить. То есть произойдет неявная передача управления на соответствующий блок catch.

Проверяемые и непроверяемые исключения

Все исключительные ситуации можно разделить на две категории: проверяемые (checked) и непроверяемые (unchecked).

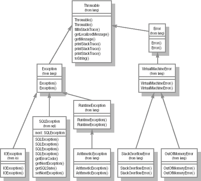
Все исключения, порождаемые от Throwable, можно разбить на три группы. Они определяются тремя базовыми типами: наследниками Throwable - классами Error и Exception, а также наследником Exception - RuntimeException.

Ошибки, порожденные от Exception (и не являющиеся наследниками RuntimeException ), являются проверяемыми. Т.е. во время компиляции проверяется, предусмотрена ли обработка возможных исключительных ситуаций. Как правило, это ошибки, связанные с окружением программы (сетевым, файловым вводом-выводом и др.), которые могут возникнуть вне зависимости от того, корректно написан код или нет. Например, открытие сетевого соединения или файла может привести к возникновению ошибки и компилятор требует от программиста предусмотреть некие действия для обработки возможных проблем. Таким образом повышается надежность программы, ее устойчивость при возможных сбоях.

Исключения, порожденные от RuntimeException, являются непроверяемыми и компилятор не требует обязательной их обработки.

Как правило, это ошибки программы, которые при правильном кодировании возникать не должны (например, IndexOutOfBoundsException - выход за границы массива, java.lang.ArithmeticException - деление на ноль). Поэтому, чтобы не загромождать программу, компилятор оставляет на усмотрение программиста обработку таких исключений с помощью блоков try-catch.

Исключения, порожденные от Error, также не являются проверяемыми. Они предназначены для того, чтобы уведомить приложение о возникновении фатальной ситуации, которую программным способом устранить практически невозможно (хотя формально обработчик допускается). Они могут свидетельствовать об ошибках программы, но, как правило, это неустранимые проблемы на уровне JVM. В качестве примера можно привести StackOverflowError (переполнение стека), OutOfMemoryError (нехватка памяти).

Если в конструкции обработки исключений используется несколько операторов catch, классы исключений нужно перечислять в них последовательно, от менее общих к более общим. Рассмотрим два примера:

try {

...

}

catch(Exception e) {

...

}

catch(IOException ioe) {

...

}

catch(UserException ue) {

...

}

Рис. 10.1. Иерархия классов стандартных исключений.

В данном примере при возникновении исключительной ситуации (класс, порожденный от Exception ) будет выполняться всегда только первый блок catch. Остальные не будут выполнены ни при каких условиях. Эта ситуация отслеживается компилятором, который сообщает об UnreachableCodeException (ошибка - недостижимый код). Правильно данная конструкция будет выглядеть так:

try {

...

}

catch(UserException ue) {

...

}

catch(IOException ioe) {

...

}

catch(Exception e) {

...

}

В этом случае будет выполняться последовательная обработка исключений. И в случае, если не предусмотрена обработка того типа исключения, которое возникло (например, AnotherUserException ), будет выполнен блок catch(Exception e) {...}

Если срабатывает один из блоков catch, то остальные блоки в данной конструкции try-catch выполняться не будут.

Создание пользовательских классов исключений

Как уже отмечалось, допускается создание собственных классов исключений. Для этого достаточно создать свой класс, унаследовав его от любого наследника java.lang.Throwable (или от самого Throwable ).

Пример:

public class UserException extends Exception {

public UserException {

super;

}

public UserException(String descry) {

super(descry);

}

}

Соответственно, данное исключение будет создаваться следующим образом:

throw new UserException(

"Дополнительное описание");

Переопределение методов и исключения

При переопределении методов следует помнить, что если переопределяемый метод объявляет список возможных исключений, то переопределяющий метод не может расширять этот список, но может его сужать. Рассмотрим пример:

public class BaseClass {

public void method throws IOException {

...

}

}

Поделиться:
Популярные книги

Светлая тьма. Советник

Шмаков Алексей Семенович
6. Светлая Тьма
Фантастика:
юмористическое фэнтези
городское фэнтези
аниме
сказочная фантастика
фэнтези
5.00
рейтинг книги
Светлая тьма. Советник

Точка Бифуркации VIII

Смит Дейлор
8. ТБ
Фантастика:
фэнтези
попаданцы
5.00
рейтинг книги
Точка Бифуркации VIII

Кодекс Охотника. Книга XV

Винокуров Юрий
15. Кодекс Охотника
Фантастика:
попаданцы
аниме
5.00
рейтинг книги
Кодекс Охотника. Книга XV

Бастард

Майерс Александр
1. Династия
Фантастика:
попаданцы
аниме
фэнтези
5.00
рейтинг книги
Бастард

Моя простая курортная жизнь 4

Блум М.
4. Моя простая курортная жизнь
Любовные романы:
эро литература
5.00
рейтинг книги
Моя простая курортная жизнь 4

Я до сих пор князь. Книга XXII

Дрейк Сириус
22. Дорогой барон!
Фантастика:
юмористическое фэнтези
аниме
попаданцы
5.00
рейтинг книги
Я до сих пор князь. Книга XXII

На цепи

Уваров
1. На цепи
Старинная литература:
прочая старинная литература
5.00
рейтинг книги
На цепи

Черный Маг Императора 18

Герда Александр
18. Черный маг императора
Фантастика:
юмористическое фэнтези
аниме
сказочная фантастика
фэнтези
фантастика: прочее
попаданцы
5.00
рейтинг книги
Черный Маг Императора 18

Перешагнуть пропасть

Муравьёв Константин Николаевич
1. Перешагнуть пропасть
Фантастика:
боевая фантастика
космическая фантастика
8.38
рейтинг книги
Перешагнуть пропасть

Воронцов. Перезагрузка. Книга 3

Тарасов Ник
3. Воронцов. Перезагрузка
Фантастика:
попаданцы
альтернативная история
фэнтези
фантастика: прочее
6.00
рейтинг книги
Воронцов. Перезагрузка. Книга 3

Лекарь Империи 9

Карелин Сергей Витальевич
9. Лекарь Империи
Фантастика:
городское фэнтези
аниме
боевая фантастика
5.00
рейтинг книги
Лекарь Империи 9

Кай из рода красных драконов 2

Бэд Кристиан
2. Красная кость
Фантастика:
попаданцы
альтернативная история
5.00
рейтинг книги
Кай из рода красных драконов 2

Как я строил магическую империю 5

Зубов Константин
5. Как я строил магическую империю
Фантастика:
попаданцы
аниме
фантастика: прочее
фэнтези
5.00
рейтинг книги
Как я строил магическую империю 5

Идеальный мир для Лекаря 12

Сапфир Олег
12. Лекарь
Фантастика:
боевая фантастика
юмористическая фантастика
аниме
5.00
рейтинг книги
Идеальный мир для Лекаря 12