Чтение онлайн

на главную - закладки

Жанры

Программирование на Java

Вязовик Н.А.

Шрифт:

Интерфейс Set

Классы, которые реализуют этот интерфейс, не допускают наличия дубликатов. В коллекции этого типа разрешено наличие только одной ссылки типа null. Интерфейс Set расширяет интерфейс Collection, таким образом, любой класс, имплементирующий Set, реализует все методы, определенные в Collection. Любой объект, добавляемый в Set, должен реализовать метод equals, чтобы его можно было сравнить с другими.

AbstractSet, являясь абстрактным классом, представляет собой основу для реализации различных вариантов интерфейса Set.

Интерфейс List

Классы, реализующие этот интерфейс, содержат упорядоченную последовательность объектов (объекты хранятся в том порядке, в котором они были добавлены). В JDK 1.2 был переделан класс Vector, так, что он теперь реализует интерфейс List. Интерфейс List расширяет интерфейс Collection, и любой класс, имплементирующий List, реализует все методы, определенные в Collection, и в то же время вводятся новые методы, которые позволяют добавлять и удалять элементы из списка. List также обеспечивает ListIterator, который позволяет перемещаться как вперед, так и назад по элементам списка.

AbstractList, как абстрактный класс, представляет собой основу для реализации различных вариантов интерфейса List.

Рис. 14.1. Основные типы для работы с коллекциями.

Интерфейс Map

Классы, которые реализуют этот интерфейс, хранят неупорядоченный набор объектов парами ключ/значение. Каждый ключ должен быть уникальным. Hashtable после модификации в JDK 1.2 реализует интерфейс Map. Порядок следования пар ключ/значение не определен.

Интерфейс Map не расширяет интерфейс Collection. AbstractMap, будучи абстрактным классом, представляет собой основу для реализации различных вариантов интерфейса Map.

Интерфейс SortedSet

Этот интерфейс расширяет Set, требуя, чтобы содержимое набора было упорядочено. Такие коллекции могут содержать объекты, которые реализуют интерфейс Comparable, либо могут сравниваться с использованием внешнего Comparator.

Интерфейс SortedMap

Этот интерфейс расширяет Map, требуя, чтобы содержимое коллекции было упорядочено по значениям ключей.

Интерфейс Iterator

В Java 1 для перебора элементов коллекции использовался интерфейс Enumeration. В Java 2 для этих целей должны применяться объекты, которые реализуют интерфейс Iterator. Все классы, которые реализуют интерфейс Collection, должны реализовать метод iterator, который возвращает объект, реализующий интерфейс Iterator. Iterator весьма похож на Enumeration, с тем лишь отличием, что в нем определен метод remove, который позволяет удалить объект из коллекции, для которой Iterator был создан.

Таким образом, подводя итог, перечислим интерфейсы, используемые при работе с коллекциями:

java.util.Collection

java.util.Set

java.util.List

java.util.Map

java.util.SortedSet

java.util.SortedMap

java.util.Iterator

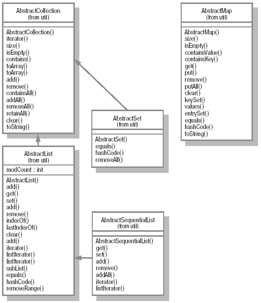
Aбстрактные классы, используемые при работе с коллекциями

java.util.AbstractCollection - данный класс реализует все методы, определенные в интерфейсе Collection, за исключением iterator и size, так что для того, чтобы создать немодифицируемую коллекцию, нужно переопределить эти методы. Для реализации модифицируемой коллекции необходимо еще переопределить метод public void add(Object o) (в противном случае при его вызове будет возбуждено исключение UnsupportedOperationException ).

Рис. 14.2. Базовые абстрактные классы.

Необходимо также определить два конструктора: без аргументов и с аргументом Collection. Первый должен создавать пустую коллекцию, второй - коллекцию на основе существующей. Данный класс расширяется классами AbstractList и AbstractSet.

java.util.AbstractList - этот класс расширяет AbstractCollection и реализует интерфейс List. Для создания немодифицируемого списка необходимо имплементировать методы public Object get(int index) и public int size. Для реализации модифицируемого списка необходимо также реализовать метод public void set(int index,Object element) (в противном случае при его вызове будет возбуждено исключение UnsupportedOperationException ).

В отличие от AbstractCollection, в этом случае нет необходимости реализовывать метод iterator, так как он уже реализован поверх методов доступа к элементам списка get, set, add, remove.

java.util.AbstractSet - данный класс расширяет AbstractCollection и реализует основную функциональность, определенную в интерфейсе Set. Следует отметить, что этот класс не переопределяет функциональность, реализованную в классе AbstractCollection.

java.util.AbstractMap - этот класс расширяет основную функциональность, определенную в интерфейсе Map. Для реализации немодифицируемого класса, унаследованного от AbstractMap, достаточно определить метод entrySet, который должен возвращать объект, приводимый к типу AbstractSet. Этот набор ( Set ) не должен обеспечивать методов для добавления и удаления элементов из набора. Для реализации модифицируемого класса Map необходимо также переопределить метод put и добавить в итератор, возвращаемый entrySet.iterator, поддержку метода remove.

java.util.AbstractSequentialList - этот класс расширяет AbstractList и является основой для класса LinkedList. Основное отличие от AbstractList заключается в том, что этот класс обеспечивает не только последовательный, но и произвольный доступ к элементам списка, с помощью методов get(int index), set(int index, Object element), add(int index, Object element) и remove(int index). Для того, чтобы реализовать данный класс, необходимо переопределить методы listIterator и size. Причем, если реализуется немодифицируемый список, для итератора достаточно реализовать методы hasNext, next, hasPrevious, previous и index. Для модифицируемого списка необходимо дополнительно реализовать метод set, а для списков переменной длины еще и add, и remove.

Конкретные классы коллекций

java.util.ArrayList - этот класс расширяет AbstractList и весьма похож на класс Vector. Он также динамически расширяется, как Vector, однако его методы не являются синхронизированными, вследствие чего операции с ним выполняются быстрее. Для того, чтобы воспользоваться синхронизированной версией ArrayList, можно применить вот такую конструкцию:

List l = Collections.synchronizedList(new ArrayList(...));

public class Test {

Поделиться:
Популярные книги

Император Пограничья 7

Астахов Евгений Евгеньевич
7. Император Пограничья
Фантастика:
аниме
фэнтези
попаданцы
5.00
рейтинг книги
Император Пограничья 7

Я князь. Книга XVIII

Дрейк Сириус
18. Дорогой барон!
Фантастика:
юмористическое фэнтези
попаданцы
аниме
5.00
рейтинг книги
Я князь. Книга XVIII

Телохранитель Генсека. Том 4

Алмазный Петр
4. Медведев
Фантастика:
попаданцы
альтернативная история
6.00
рейтинг книги
Телохранитель Генсека. Том 4

Первый среди равных. Книга XII

Бор Жорж
12. Первый среди Равных
Фантастика:
аниме
фэнтези
фантастика: прочее
попаданцы
5.00
рейтинг книги
Первый среди равных. Книга XII

Сирота

Ланцов Михаил Алексеевич
1. Помещик
Фантастика:
альтернативная история
5.71
рейтинг книги
Сирота

Запасная дочь

Зика Натаэль
Фантастика:
фэнтези
6.40
рейтинг книги
Запасная дочь

Двойник короля 11

Скабер Артемий
11. Двойник Короля
Фантастика:
аниме
фэнтези
попаданцы
5.00
рейтинг книги
Двойник короля 11

Зодчий. Книга I

Погуляй Юрий Александрович
1. Зодчий Империи
Фантастика:
аниме
фэнтези
попаданцы
5.00
рейтинг книги
Зодчий. Книга I

Леший

Северский Андрей
1. Леший в "Городе гоблинов"
Фантастика:
рпг
5.00
рейтинг книги
Леший

Двойник Короля 4

Скабер Артемий
4. Двойник Короля
Фантастика:
аниме
фэнтези
фантастика: прочее
попаданцы
5.00
рейтинг книги
Двойник Короля 4

Глава рода

Шелег Дмитрий Витальевич
5. Живой лёд
Фантастика:
боевая фантастика
6.55
рейтинг книги
Глава рода

Личный аптекарь императора. Том 6

Карелин Сергей Витальевич
6. Личный аптекарь императора
Фантастика:
городское фэнтези
попаданцы
аниме
5.00
рейтинг книги
Личный аптекарь императора. Том 6

Бастард Императора. Том 3

Орлов Андрей Юрьевич
3. Бастард Императора
Фантастика:
попаданцы
аниме
фэнтези
5.00
рейтинг книги
Бастард Императора. Том 3

Бастард Императора. Том 4

Орлов Андрей Юрьевич
4. Бастард Императора
Фантастика:
попаданцы
аниме
фэнтези
фантастика: прочее
5.00
рейтинг книги
Бастард Императора. Том 4