Чтение онлайн

на главную - закладки

Жанры

Iptables Tutorial 1.1.19
Шрифт:

Шаг: 9

Таблица:

Цепочка:

Примечание:  Кабель (т.е., Internet)

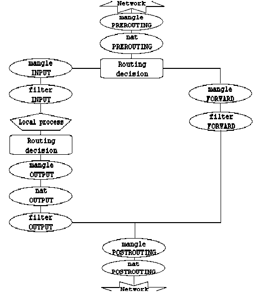
Теперь мы знаем, что есть три различных варианта прохождения пакетов. Рисунок ниже более наглядно демонстрирует это:

Этот рисунок дает довольно ясное представление о порядке прохождения пакетов через различные цепочки. В первой точке принятия решения о маршрутизации (routing decision) все пакеты, предназначенные данному хосту направляются в цепочку INPUT, остальные – в цепочку FORWARD.

Обратите внимание также на тот факт, что пакеты, с адресом назначения на брандмауэр, могут претерпеть изменение сетевого адреса назначения (DNAT) в цепочке PREROUTING таблицы nat и соответственно дальнейшая маршрутизация в первой точке будет выполняться в зависимости от произведенных изменений. Запомните – все пакеты проходят через таблицы и цепочки по тому или иному маршруту. Даже если выполняется DNAT в ту же сеть, откуда пакет пришел, то он все равно продолжит движение по цепочкам.

СОВЕТ: В сценарии rc.test-iptables.txt вы сможете найти дополнительную информацию о порядке прохождения пакетов.

3.2. Таблица Mangle

Как уже упоминалось выше, эта таблица предназначена, главным образом для внесения изменений в заголовки пакетов (mangle – искажать, изменять. прим. перев.). Т.е. в этой таблице вы можете устанавливать биты TOS (Type Of Service) и т.д.

ОСТОРОЖНО: Еще раз напоминаю вам, что в этой таблице не следует производить любого рода фильтрацию, маскировку или преобразование адресов (DNAT, SNAT, MASQUERADE).

В этой таблице допускается выполнять только нижеперечисленные действия:

TOS

TTL

MARK

Действие TOS выполняет установку битов поля Type of Service в пакете. Это поле используется для назначения сетевой политики обслуживания пакета, т.е. задает желаемый вариант маршрутизации. Однако, следует заметить, что данное свойство в действительности используется на незначительном количестве маршрутизаторов в Интернете. Другими словами, не следует изменять состояние этого поля для пакетов, уходящих в Интернет, потому что на роутерах, которые таки обслуживают это поле, может быть принято неправильное решение при выборе маршрута.

Действие TTL используется для установки значения поля TTL (Time To Live) пакета. Есть одно неплохое применение этому действию. Мы можем присваивать определенное значение этому полю, чтобы скрыть наш брандмауэр от чересчур любопытных провайдеров (Internet Service Providers). Дело в том, что отдельные провайдеры очень не любят когда одно подключение разделяется несколькими компьютерами. и тогда они начинают проверять значение TTL приходящих пакетов и используют его как один из критериев определения того, один компьютер «сидит» на подключении или несколько.

Действие MARK устанавливает специальную метку на пакет, которая затем может быть проверена другими правилами в iptables или другими программами, например iproute2. С помощью «меток» можно управлять маршрутизацией пакетов, ограничивать траффик и т.п.

3.3. Таблица Nat

Эта таблица используется для выполнения преобразований сетевых адресов NAT (Network Address Translation). Как уже упоминалось ранее, только первый пакет из потока проходит через цепочки этой таблицы, трансляция адресов или маскировка применяются ко всем последующим пакетам в потоке автоматически. Для этой таблицы характерны действия:

DNAT

SNAT

MASQUERADE

Действие DNAT (Destination Network Address Translation) производит преобразование адресов назначения в заголовках пакетов. Другими словами, этим действием производится перенаправление пакетов на другие адреса, отличные от указанных в заголовках пакетов.

SNAT (Source Network Address Translation) используется для изменения исходных адресов пакетов. С помощью этого действия можно скрыть структуру локальной сети, а заодно и разделить единственный внешний IP адрес между компьютерами локальной сети для выхода в Интернет. В этом случае брандмауэр, с помощью SNAT, автоматически производит прямое и обратное преобразование адресов, тем самым давая возможность выполнять подключение к серверам в Интернете с компьютеров в локальной сети.

Маскировка (MASQUERADE) применяется в тех же целях, что и SNAT, но в отличие от последней, MASQUERADE дает более сильную нагрузку на систему. Происходит это потому, что каждый раз, когда требуется выполнение этого действия – производится запрос IP адреса для указанного в действии сетевого интерфейса, в то время как для SNAT IP адрес указывается непосредственно. Однако, благодаря такому отличию, MASQUERADE может работать в случаях с динамическим IP адресом, т.е. когда вы подключаетесь к Интернет, скажем через PPP, SLIP или DHCP.

3.4. Таблица Filter

Как следует из названия, в этой таблице должны содержаться наборы правил для выполнения фильтрации пакетов. Пакеты могут пропускаться далее, либо отвергаться (действия ACCEPT и DROP соответственно), в зависимости от их содержимого. Конечно же, мы можем отфильтровывать пакеты и в других таблицах, но эта таблица существует именно для нужд фильтрации. В этой таблице допускается использование большинства из существующих действий, однако ряд действий, которые мы рассмотрели выше в этой главе, должны выполняться только в присущих им таблицах.

Глава 4. Механизм определения состояний

В данной главе все внимание будет уделено механизму определения состояний пакетов (state machine). По прочтении ее у вас должно сложиться достаточно четкое представление о работе механизма, а способствовать этому должен значительный объем поясняющих примеров.

4.1. Введение

Механизм определения состояния (state machine) является отдельной частью iptables и в действительности не должен бы так называться, поскольку фактически является механизмом трассировки соединений. Однако значительному количеству людей он известен именно как «механизм определения состояния» (state machine). В данной главе эти названия будут использоваться как синонимы. Трассировщик соединений создан для того, чтобы netfilter мог постоянно иметь информацию о состоянии каждого конкретного соединения. Наличие трассировщика позволяет создавать более надежные наборы правил по сравнению с брандмауэрами, которые не имеют поддержки такого механизма.

Поделиться:
Популярные книги

Тринадцатый IX

NikL
9. Видящий смерть
Фантастика:
фэнтези
попаданцы
аниме
сказочная фантастика
5.00
рейтинг книги
Тринадцатый IX

Трактир «Разбитые надежды»

Свержин Владимир Игоревич
1. Трактир "Разбитые надежды"
Фантастика:
боевая фантастика
7.69
рейтинг книги
Трактир «Разбитые надежды»

Вернувшийся: Посол. Том IV

Vector
4. Вернувшийся
Фантастика:
космическая фантастика
киберпанк
5.00
рейтинг книги
Вернувшийся: Посол. Том IV

Поводырь

Щепетнов Евгений Владимирович
3. Ботаник
Фантастика:
фэнтези
6.17
рейтинг книги
Поводырь

Я – Стрела. Трилогия

Суббота Светлана
Я - Стрела
Любовные романы:
любовно-фантастические романы
эро литература
6.82
рейтинг книги
Я – Стрела. Трилогия

Черный Маг Императора 13

Герда Александр
13. Черный маг императора
Фантастика:
попаданцы
аниме
сказочная фантастика
фэнтези
5.00
рейтинг книги
Черный Маг Императора 13

Громовая поступь. Трилогия

Мазуров Дмитрий
Громовая поступь
Фантастика:
фэнтези
рпг
4.50
рейтинг книги
Громовая поступь. Трилогия

Морской волк. 1-я Трилогия

Савин Владислав
1. Морской волк
Фантастика:
альтернативная история
8.71
рейтинг книги
Морской волк. 1-я Трилогия

Двойник короля 16

Скабер Артемий
16. Двойник Короля
Фантастика:
аниме
фэнтези
попаданцы
5.00
рейтинг книги
Двойник короля 16

Я Гордый Часть 3

Машуков Тимур
3. Стальные яйца
Фантастика:
фэнтези
попаданцы
аниме
5.00
рейтинг книги
Я Гордый Часть 3

Печать зверя

Кас Маркус
7. Артефактор
Фантастика:
городское фэнтези
аниме
5.00
рейтинг книги
Печать зверя

Древесный маг Орловского княжества 3

Павлов Игорь Васильевич
3. Орловское княжество
Фантастика:
аниме
сказочная фантастика
фэнтези
попаданцы
гаремник
5.00
рейтинг книги
Древесный маг Орловского княжества 3

Идеальный мир для Лекаря 7

Сапфир Олег
7. Лекарь
Фантастика:
юмористическая фантастика
попаданцы
аниме
5.00
рейтинг книги
Идеальный мир для Лекаря 7

Газлайтер. Том 27

Володин Григорий Григорьевич
27. История Телепата
Фантастика:
боевая фантастика
попаданцы
аниме
5.00
рейтинг книги
Газлайтер. Том 27